O deputado federal Silas Câmara (Republicanos) e seus familiares foram citados durante a sessão da Comissão Parlamentar Mista de Inquérito (CPMI) do INSS, em Brasília, na última segunda-feira (03).
Segundo o relator do colegiado, o também, deputado federal Alfredo Gaspar (União-AL), afirmou durante a sessão que a Confederação Brasileira dos Trabalhadores da Pesca e Aquicultura (CBPA) efetuou pagamentos a membros da família Câmara, por meio de uma empresa de fachada.
Entenda como ocorreu a sessão do CPMI 🔎
A família Câmara, foi mencionada durante interrogatório do presidente da Confederação Brasileira dos Trabalhadores da Pesca e Aquicultura (CBPA), Abraão Lincoln Ferreira da Cruz, realizado em sessão da CPMI do INSS.
Veja

O relator deputado Alfredo Gaspar (União-AL), interrogou Abraão Lincoln por ser um dos investigados na “Operação Sem Descontos”. A citação à família Câmara ocorreu em razão de pagamentos realizados pela CBPA à empresa Network, que, segundo o relator, teriam sido posteriormente destinados a familiares do deputado Silas.
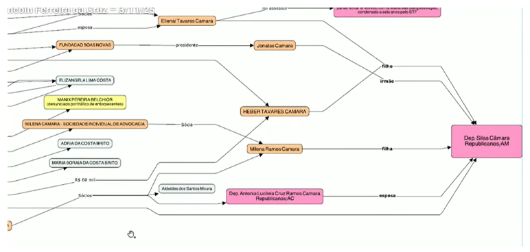
Segundo as informações exibidas, parte do dinheiro foi destinada à Fundação Boas Novas (FBN), com sede em Manaus, a Fundação é presidida pelo pastor Jônatas Câmara (irmão do deputado Silas Câmara). Também foram identificados pagamentos para os filhos do deputado, Heber Tavares Câmara e Milena Câmara além de pagamentos para o próprio Silas Câmara.
Entenda como ocorreram os repasses
O primeiro repasse mencionado foi de R$ 11 mil à Fundação Boas Novas, administrada por Jônatas Câmara, irmão de Silas. Durante o interrogatório, Abraão Lincoln limitou-se a responder cada pergunta com a frase: “Permaneço em silêncio, senhor.”
O deputado e relator Alfredo Gaspar, passou a citar outros familiares do deputado amazonense.
Além dos valores destinados à Fundação, o relator apontou que a CBPA enviou R$ 37 mil a Heber Tavares Câmara, filho de Silas.
O nome de Milena Câmara, também filha do parlamentar, foi mencionado em seguida. Durante o interrogatório, Alfredo Gaspar questionou Abraão Lincoln sobre o repasse de R$ 146 mil a Milena. O depoente afirmou que ela “trabalhava com eles”. O relator mencionou ainda outro repasse de R$ 24 mil, mas, diante da pergunta, Abraão novamente optou pelo silêncio.
Veja documento

As transações, conforme Alfredo Gaspar, levantam suspeitas de envolvimento da família em um esquema de repasses ilegais de recursos da confederação. Durante o depoimento, o presidente da CBPA, Abraão Lincoln Ferreira, admitiu conhecer o parlamentar, mas negou irregularidades nos pagamentos.

“Eu não poderia deixar de trazer aqui que toda a família, a começar do irmão, dos filhos e da esposa, receberam recursos dessa CBPA através de algumas empresas que levantam muitas suspeitas. Eu não posso ser covarde ao ponto de não trazer ao colegiado as descobertas feitas pela equipe técnica”, comentou o relator.
Após contradições e o que os parlamentares classificaram como “falso testemunho”, Abraão Lincoln recebeu voz de prisão em flagrante determinada pelo presidente da CPMI, senador Carlos Viana (Podemos-MG), com apoio do vice-presidente, deputado Duarte Júnior (PSB-MA). Ele se manteve em silêncio em boa parte do depoimento.
O relator ainda afirmou que Abraão mentiu sobre a natureza de sua relação com Gabriel Negreiros, tesoureiro da CBPA, e sobre o alcance da procuração concedida a Adelino Rodrigues Júnior.
Leia Mais: Sem licitação: João Campelo aluga imóvel do aliado Silas Câmara
Escândalos envolvendo família Câmara
Rachadinha
O deputado federal Silas Câmara, firmou um acordo de não persecução penal com a Procuradoria-Geral da República (PGR) em um processo a que respondia no Supremo Tribunal Federal (STF) pela prática de rachadinha em seu gabinete.
No início dos anos 2000, o deputado Silas Câmara, teve de confessar o crime ao Ministério Público Federal. O ministro Luís Riberto Barroso homologou o acordo, um dia antes da prescrição do caso no Supremo – o caso estava paralisado graças a um pedido de vista do ministro André Mendonça, quando já havia 5 votos pela condenação do deputado pelo crime de peculato.
Em sua confissão, Câmara reconhece que recebeu indevidamente, entre janeiro de 2000 e dezembro de 2001, parte dos vencimentos dos assessores parlamentares de seu gabinete.
Confira

Ao homologar o acordo de não persecução penal entre o deputado amazonense e a PGR, Barroso determinou na época que Sila Câmara pagasse 242.000 reais para que o processo fosse encerrado.
Antônia Lúcia Câmara acusa Silas de abandonar família por cachaça e mulher
No ano passado, Antônia Lúcia publicou um desabafo nas redes sociais em que acusava o marido Silas Câmara de traição, alegando que ele abandonou a família por “cachaça e mulher” e que transformou a cama do casal em “motel”.
Em um tom de indignação, a deputada fez um comentário em uma publicação de Silas.
“Traidor! Abandonou nossa família por cachaça e mulher. Chega de mentiras! Chega de falsidades! Deus ama a verdade. Anda sem aliança, como mostra no Instagram, porque fez da minha cama motel.”
Confira a acusação

Mais controvérsias familiares
A família Câmara também esteve envolvida em outra polêmica em 2024, quando a filha do casal, Gabriela Câmara, presidente do Iteracre, acusou a mãe de manter suas filhas (as netas de Antônia Câmara) em cárcere privado após levá-las irregularmente para Brasília.
Em contrapartida, Antônia acusou o genro Cristian Sales de abuso e violência contra as crianças.
Leia Mais: Silas Câmara tem recurso agravado no TRE-AM e poderá responder ao TSE
NOTA
Em sua rede social, o deputado publicou uma nota de repúdio. Confira na íntegra.

